欢迎来到乐飞聚配网官网!
当前位置: 主页 > 车企动态
车企动态

促进汽车消费“暖风”遍地吹

发布时间:2026-03-25人气:

增加购车指标、财政补贴、减征购置税等,近日来省、市两级政府陆续出台了促进汽车消费的相关政策和举措。

2022年3月以来,全国部分省市出现疫情散发态势,汽车制造业、供应链陆续停工停产,部分城市执行了封控措施,居民的消费能力和消费欲望逐渐降低。在保持了2个月的正增长之后,中国汽车市场又面临着新一轮的严峻考验。中国汽车工业协会发布的数据表明,4月份乘用车销量跌破百万辆,仅为96.5万辆,环比下降48.2%,同比下降43.4%。

国家层面利好政策频出

2022年4月底,国务院办公厅颁布的《国务院办公厅关于进一步释放消费潜力促进消费持续恢复的意见》(以下简称《意见》),推出五大方面20项重点举措,系统全面地推动消费高质量发展。其中包含“针对汽车消费的行政性限制措施,均提出各地区不得新增汽车限购措施,已实施限购的地区逐步增加汽车增量指标数量、放宽购车人员资格限制等,加快推动汽车由购买管理向使用管理转变。”这无疑是对汽车行业的一大利好政策。《意见》出台后,各省快速积极响应,推出针对本省的有利于汽车消费的政策。 

5月23日,国务院常务会议上宣布实施6方面33项措施,提出将阶段性减征部分乘用车购置税600亿元。5月31日,财政部、税务总局发布关于减征部分乘用车车辆购置税的公告。公告明确要求自2022年6月1日至2022年12月31日期间内且单车价格(不含增值税)不超过30万元的2.0升及以下排量乘用车,减半征收车辆购置税。

促进汽车消费“暖风”遍地吹

5月27日,工业和信息化部召开提振工业经济电视电话会议,会议要求组织新一轮新能源汽车下乡活动,推出一批信息消费示范城市和示范项目,促进汽车等大宗商品消费。5月31日,工业和信息化部办公厅、农业农村部办公厅、商务部办公厅、国家能源局综合司发布关于开展2022新能源汽车下乡活动的通知。自5月至12月,正式组织开展新一轮新能源汽车下乡活动,活动再次委托中国汽车工业协会组织实施。

促进汽车消费“暖风”遍地吹

图为2021年新能源汽车下乡活动首站(江苏溧阳)启动仪式

5月30日,财政部发文,提出要大力支持发展新能源汽车,完善充换电基础设施支持政策,稳妥推动燃料电池汽车示范应用工作。建立健全汽车、电器电子产品的生产者责任延伸制度,促进再生资源回收行业健康发展。财政政策措施方面,发挥税收政策激励约束作用,落实环境保护税、资源税、消费税、车船税、车辆购置税、增值税、企业所得税等税收政策。加大新能源、清洁能源公务用车和用船政府采购力度,机要通信等公务用车除特殊地理环境等因素外原则上采购新能源汽车,优先采购提供新能源汽车的租赁服务,公务用船优先采购新能源、清洁能源船舶。

促进汽车消费“暖风”遍地吹

5月31日,国务院印发关于扎实稳住经济一揽子政策措施,拟增加汽车、家电等大宗消费。并要求各地区不得新增汽车限购措施,已实施限购的地区逐步增加汽车增量指标数量、放宽购车人员资格限制,鼓励实施城区、郊区指标差异化政策。加快出台推动汽车由购买管理向使用管理转变的政策文件。全面取消二手车限迁政策,在全国范围取消对符合国五排放标准小型非营运二手车的迁入限制,完善二手车市场主体登记注册、备案和车辆交易登记管理规定。支持汽车整车进口口岸地区开展平行进口业务,完善平行进口汽车环保信息公开制度。对皮卡车进城实施精细化管理,研究进一步放宽皮卡车进城限制。研究今年内对一定排量以下乘用车减征车辆购置税的支持政策。优化新能源汽车充电桩(站)投资建设运营模式。

促进汽车消费“暖风”遍地吹

各省市汽车促销政策纷纷出台

纵观各省的政策内容,主要表现为三大方面。一是对购置新能源汽车有明显的价格优惠,或者发放消费券来进行购置抵扣;二是对限购城市增加了购车指标,对于限制购买的主要城市放开政策,激发消费者的购买热情;三是对置换和淘汰老旧机动车进行统一的置换补贴。总体来看,实施政策的省份已经先动先行,有的执行时限较短,有的则将一直持续到年底。

从发布新的促销政策省份来看,广东、重庆、江苏、山东、天津等省市为先行试点,通过发放消费券、给予购车补贴等方式在第二季度开启了促进消费活动,后续还会有多个省份及城市陆续跟进。从政策的执行省份来看,有些省份执行的消费促销政策更偏向于民众的生活消费、文旅消费、绿色消费等范畴。关于汽车的消费政策虽然并非“全面开花”,但当前的主要目的是将约束的消费潜力挖掘出来,改善局部地区居民消费需求,推动加快消费速度,让居民在机动车购置,主要是新能源机动车的购置方面,重新提振消费信心。

促进汽车消费“暖风”遍地吹

促进汽车消费“暖风”遍地吹

促进汽车消费“暖风”遍地吹

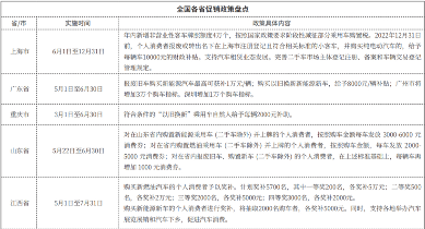
上海市

5月29日,上海市人民政府关于印发《上海市加快经济恢复和重振行动方案》的通知。通知中提出,年内新增非营业性客车牌照额度4万个,按照国家政策要求阶段性减征部分乘用车购置税;2022年12月31日前,个人消费者报废或转出名下在上海市注册登记且符合相关标准的小客车,并购买纯电动汽车的,给予每辆车10000元的财政补贴;支持汽车租赁业态发展;完善二手车市场主体登记注册、备案和车辆交易登记管理规定。该政策措施自2022年6月1日起施行,有效期至2022年12月31日。

促进汽车消费“暖风”遍地吹

广东省

4月28日,广东省印发《广东省进一步促进消费若干措施的通知》,其中对鼓励汽车消费有几条明确要求。

2022年5月1日至6月30日,对个人消费者在省内购买以旧换新推广车型范围内的新能源汽车新车,给予8000元/辆补贴。政策中还明确提出对广州、深圳进一步修订完善购车资格的规定,政策要求增加发放汽车增量指标。5-6月期间,在原有的限制购车政策基础上,广州增加3万个购车指标、深圳增加1万个购车指标,更好满足群众购车需求。同时要求,各地不得出台限制汽车购买的措施。

促进汽车消费“暖风”遍地吹

广州市继续实施汽车以旧换新专项行动,对报废或转出个人名下广东号牌旧车,同时在省内购买以旧换新推广车型并在省内上牌的新车给予补贴。其中:报废旧车,购买新能源汽车的补贴10000元/辆、购买燃油汽车的补贴5000元/辆;转出旧车,购买新能源汽车的补贴8000元/辆、购买燃油汽车的补贴3000元/辆。5月6日,广州市工信局发布《广州市支持汽车及核心零部件产业稳链补链强链的若干措施(征求意见稿)》,《措施》提出将对2023年1月1日前在市内购买车型范围内新能源汽车的个人消费者,给予1万元/辆补贴。

深圳市除了增加1万个购车指标外,各区也各自跟进并出台购车补贴政策,各区的购车补贴可叠加省市级奖励。4月25日至7月25日,宝安区将拿出1亿元补贴这期间在宝安区的汽车经销商。购买小汽车新车的个人消费者每台最低补贴0.55万元,最高补贴(含抽奖)4.66万元。南山区发放1.5亿元购车大礼包,补贴参与活动的南山汽车经销企业购买国六以上燃油或新能源汽车。龙岗区购买10万元(含)至30万元(不含)小汽车(不包括二手车)的个人消费者,可领取5000元/台的数字人民币,购买30万元以上(含)小汽车(不包括二手车)的个人消费者,可领取10000元/台的数字人民币。龙华区最高补贴可达2万元,光明区最高补贴可达1.8万元,福田区最高补贴可达1.5万元。

汕头市商务局于5月7日发布《汕头市2022年促进汽车消费补贴活动公告》,明确指出,在5月8日至6月30日期间,购买10万元(人民币,含税价)及以上“国六”标准轻型汽车和新能源轻型汽车的,每台车给予5000元资金补助。政策强调,个人消费者在省内购买“广东省汽车以旧换新专项行动”推广车型范围内的新能源汽车新车,并在省内完成机动车注册登记的,可申请新能源汽车综合使用补贴。

中山市人民政府召开新闻发布会进行通报,5月20日起,中山市将投入1亿元开展2022年中山市汽车促消费活动,活动预计持续至今年年底。促销活动补贴方式分为“直接购买新汽车”、“以旧换新”和“以摩托车换汽车”三类,均按新车售价分档次给予补贴。其中,“直接购买新汽车”给予每辆最低1000元,最高12000元补贴;“以旧换新”支持出售或报废旧汽车并购入新能源汽车,给予每辆最低3000元,最高13000元补贴;“以摩换汽”支持报废使用年限为6年及以上的中山牌照摩托车、放弃牌照指标并购入汽车,给予最低9000元最高22000元补贴。

茂名市在5月28日至29日,在茂名市市民中心举行“家520”购物节暨汽车主题消费展。这次汽车主题消费展以“家生活粤消费”为主题,增加购置补贴,加大促销力度,丰富消费体验,车展设有两大展区,新能源汽车展集中展示各大汽车品牌最新的新能源车型,燃油汽车展展示各大汽车品牌传统燃油汽车,为百姓提供一站式汽车服务。本次地方性车展有多个汽车品牌参展并送出优厚的购车福利。而这次车展旨在全面贯彻新发展理念,促进消费持续恢复,给予百姓更多购车实惠。

重庆市

重庆早在今年3月就出台了鼓励汽车“更新换代”的补贴政策,2022年3月1日至2022年6月30日期间,在重庆市辖区内购车的前10000名,每辆给予2000元市级财政资金补助。

同时,重庆市各大区县的补贴政策也“在路上”,包括更新迭代补贴、消费券、数字人民币、加油卡等形式多样的补贴。

同期内,在沙坪坝区,购买裸车价5万至20万的汽车,给予每台500元现金补贴:购买裸车价20万至40万的汽车,给予每台800元现金补贴:购买裸车价40万(含40万)以上的汽车,给予每台1000元现金补贴。

渝中区,活动期间每天可领取“满50000减2000”汽车消费专用优惠券,专享消费券可在渝中区内相关商家线下消费使用。

九龙坡区,到2022年5月30日为止,消费者可免费领取1000元购车现金券。

巴南区,到2022年6月30日为止,可申领汽车消费券补贴,适用于加油站使用。汽车购买价格在10万至30万区间,给予每台1000元消费券补贴;购买裸车价30万至40万的汽车,给予每台1500元消费券补贴;购买裸车价40万(含40万)以上的汽车,给予每台12000元消费券补贴。

荣昌区,符合以旧换新补贴对象的消费者,购买新燃油乘用汽车的给予每辆车1000元区级政府补贴,购买新能源新乘用汽车的给予每辆车3000元区级政府补贴。

黔江区,购买价格为8万元以上(含8万元)的燃油、新能源乘用车,每辆给予1000元中石化或中石油油卡补助。

山东省

山东省发布《传统消费升级2022年行动计划》中关于促进消费部分提出,将对2022年符合条件的非公共领域新能源汽车最高补贴5.04万元/辆,公共领域新能源汽车最高补贴6.48万元/辆。

德州市单独推出购车优惠政策:15万元及以下车辆,按照购车合同额的3%进行补贴,最高补贴4500元;15-25万元车辆,按照购车合同额的2%进行补贴,最高补贴5000元;25万元以上车辆,每辆补贴6000元,其中,财政补贴3500元,企业让利2500元。

潍坊市定于6月举办“2022中心城区购车节”、2022第三十四届潍坊(金宝)汽车文化博览会和中展汽车下乡巡展活动,将组织全市40多家汽车4S店、70多家参展商、100多个汽车品牌参加活动,利用在线平台吸引线上关注,提高参展顾客购车意向。

青岛市,5月21日至10月31日期间,购买汽车按照不同车型不同价位,可以享受到3000-10000元的一次性补贴。汽车消费券发放工作,目前正在细化完善,将于近期推出。

天津市

天津主要有两个区推出了关于汽车消费的相关政策。其中,天津西青区关于2022年首期汽车促消费活动中发放了总额为1000万元的汽车消费券,活动期限为4个月,且汽车消费券可使用范围十分广泛。只要在活动合作汽车销售企业购买“国六”标准燃油车或新能源汽车且为7座以下(含7座)家用新车的居民均可享受,单车最高补贴可达4600元。同时,天津津南区国际消费季发放800万元购车消费券。津南区购置燃油汽车、混合动力汽车、新能源汽车最高可补贴5000元/辆。消费者需要在指定页面领取消费券,领券界面将同时显示6档购车消费券,消费者可根据实际购车种类、金额,领取对应档位的购车消费券。

陕西省

为落实国家新能源汽车支持政策和二手车交易增值税减税措施,鼓励各市(区)出台配套奖补措施。支持消费者购买新车或“以旧换新”,依托国内线上支付平台定期发放汽车消费券。对市、县配套发放汽车消费劵,省级财政按一定比例予以补贴。支持家电龙头经销企业和金融机构联合建设陕西线上线下汽车销售综合平台,支持办好“五一”“十一”西安车展、汉中O2O国际汽车暨特色产品博览会等大型汽车展销活动,鼓励汽车销售企业对消费者让利销售,对成效显著的1-2个大型汽车展予以奖励。

江西省

江西省于2022年5月1日至7月31日在全省范围内开展“2022年江西大宗商品消费季”活动,安排资金3600万元以摇号抽奖对在活动期间购买了燃油汽车的个人消费者予以奖补。奖项最高为一等奖200名,每名奖补5万元。在新能源车“约惠低碳绿色出行”活动中,江西省商务厅安排资金1000万元,以摇号抽奖方式,对在“消费季活动”期间购买新能源新车的个人消费者予以奖补。

另外,对购买新燃油汽车或新能源新车的个人消费者予以奖补达4600万元。全省11个设区市将同步拿出财政资金支持各类促销活动,目前已确定的有:南昌市8000万元,九江市6000万元,吉安市4000万元,赣州市3960万元,宜春市3760万元,上饶市3000万元,景德镇市2000万元,萍乡市1800万元,抚州市1436万元,鹰潭市1400万元,新余市1000万元。据了解,有的市县还将增加机动车促销奖励资金。

江苏省

江苏省连云港市出台了《鼓励开展汽车促销实施细则》,《细则》明确提出对在连云港市区(不含赣榆区)参加活动的汽车经销企业购买5万至10万元(不含10万元)的乘用车新车的个人消费者补贴1000元,10万至20万元(不含20万元)的补贴2000元,20万至30万元(不含30万元)的补贴3000元,30万元以上的补贴5000元。

同时,江苏无锡市也发放了汽车消费券,活动期间购买新能源汽车优惠5000-15000元;活动期间购买燃油汽车优惠1000元-3000元。

福建省

为促进汽车消费,福建省晋江市统筹3000万元购车补贴资金,消费者到晋江指定商家购车,除享受企业促销优惠外,还可获得每辆车3000或6000元的补贴,让消费者尽享双重折扣优惠。

海南省

海南省5月3日起至6月30日,购买海马X7车型就送海南牌照,登记海口牌照可享海口市政府2000元汽车消费补贴。海口市还进一步发放汽车消费券,在海口购买了汽车并且办理了上牌手续,可以领取消费券。海口汽车消费券申领补贴标准为以旧换新:前2000辆新车补贴3000元/辆;直接购置:前4500辆新车补贴2000元/辆;团购购置:前1000辆新车补贴5000元/辆。

辽宁省

沈阳市政府决定自2022年5月1日起发放累积1亿元的汽车消费补贴,最高每辆达5000元。对在沈阳市购置非营运车辆的个人消费者(户籍不限),一次性发放总额1亿元的汽车消费补贴。

个人消费者在沈阳市汽车销售企业购买非营运新车可向政府申领汽车消费补贴;促进老旧汽车报废更新。持续实施沈阳市老旧汽车报废更新补贴政策,对报废老旧汽车同时本人购买新车的,给予一次性补贴3000元;释放农村汽车消费潜力。全年支持举办5场不少于10个品牌参加的汽车下乡活动,每场活动给予主办方最高不超过20万元补助;搭建汽车展销平台。全年支持举办5场不少于10个品牌、20辆展车参加的集中展销活动,每场活动给予主办方最高不超过20万元补助。

吉林省

5月21日起,长春市面向在该市购车的个人消费者发放5000万元汽车消费补贴。2022年长春市汽车消费补贴活动将持续到9月21日结束。活动期间,个人消费者(不限户籍)在长春市限上汽车销售企业购买5万元(含)以上乘用车、微型或轻型货车(非营运车辆,包括新能源车购置,不包括二手车交易),且购买车辆需在长春市公安交管部门办理注册落籍登记手续,即可申领长春市汽车消费补贴。

统计至截稿时,各省关于机动车的促销政策还在不断推出。包括国家层面的各部委推出关于汽车的促销政策外,各省陆续推出的促销政策也旨在促进汽车消费、提振消费信心。

今年上半年以来,汽车行业面临一系列冲击和挑战。在上半年运行结束后,2022中国汽车论坛将于7月14-16日在上海嘉定举办,协同各方研讨汽车产业稳增长大计,为短期力稳全年预期、中长期持续高质量发展、坚定实现强国战略目标,具有重大现实意义。2022中国汽车论坛成为上海解封后首个汽车行业大型官方会议,同时也是今年汽车行业从重创到开始恢复的重要转折节点,将向全球展示上海嘉定、上海市以及中国汽车全行业凝心聚力、重振产业、共赢未来的积极姿态,有力地提振行业士气、增强产业信心,也为国民经济稳增长贡献力量。