欢迎来到乐飞聚配网官网!
当前位置: 主页 > 行业新闻
行业新闻

郑州:积极打造5000亿级新能源及智能(网联)汽车产业集群

发布时间:2026-03-18人气:

电车资源APP获悉,4月9日,郑州市人民政府发布《郑州市2024年国民经济和社会发展计划》,新能源汽车、氢能方面,《发展计划》明确:

1)聚焦建设“新能源汽车之城”,加快比亚迪、上汽、宇通、一汽等企业项目投产达效,力争新能源汽车产量超过70万辆,带动汽车产量突破140万辆,汽车产业产值增长60%以上,产业集群规模达到4000亿元。

2)加速推进氢能电解槽、甲醇裂解制氢设备研制,支持高压储氢、液态储氢等多种储运技术装备和加氢机、控制阀组等加注设备推广应用,促进燃料电池发电机、轻型载具氢动力应用装备投资落地,加快推动郑汴洛濮氢能走廊郑州节点建设,力争全年推广氢燃料电池汽车800辆,规划建设加氢站55座。

3)着力稳定大宗消费,加快释放汽车消费潜力,加大新能源汽车推广应用力度,不断优化汽车消费环境,鼓励特定领域及高排放老旧机动车提前报废更新,加快汽车换代更新,促进汽车消费升级。支持大型零售企业、品牌连锁企业和电商平台企业向县、乡(镇)、村下沉布局设点,完善农村商贸流通网络布局,促进精品百货、品质家居、新能源汽车等优质工业品下乡进村。

4)加快充电设施、氢能产业和储能产业布局,规划建设加氢站55座。推动网约出租车和城市货运配送车辆新能源替代,加快氢燃料公交车推广。

郑州:积极打造5000亿级新能源及智能(网联)汽车产业集群

原文如下:

郑州市人民政府 关于印发郑州市2024年国民经济和 社会发展计划的通知

郑政〔2024〕5号

各开发区管委会,各区县(市)人民政府,市人民政府各部门,各有关单位:

《郑州市2024年国民经济和社会发展计划》已经市十六届人大二次会议审议通过,现印发给你们,请认真组织实施。

郑州市人民政府

2024年3月14日

郑州市2024年国民经济和社会发展计划

一、2023年国民经济和社会发展计划执行情况

2023年是全面贯彻党的二十大精神的开局之年,是三年新冠疫情防控转段后经济恢复发展的一年,也是郑州发展历史进程中极不平凡的一年。面对复杂多变的外部环境、分化加剧的区域竞争、风险叠加的现实挑战,在以习近平同志为核心的党中央坚强领导下,全市上下认真落实党中央、国务院和省委、省政府各项决策部署,紧紧围绕“当好国家队、提升国际化,引领现代化河南建设”的总要求,认真执行市十六届人大一次会议审议通过的国民经济和社会发展年度计划,全面开展“三标”活动、深入推进“十大战略”行动,加快“四高地、一枢纽、一重地、一中心”和郑州都市圈建设,突出做好稳增长、促改革、调结构、惠民生、防风险工作,打好了经济翻身仗,交出了“跑出加速度 确保高质量”的精彩答卷,推动国家中心城市现代化建设阔步前行。初步核算,2023年全市地区生产总值增长7.4%,规模以上工业增加值增长12.8%,固定资产投资增长6.8%,社会消费品零售总额增长7.7%,一般公共预算收入增长3.1%,实际吸收外资2.3亿美元,居民消费价格下降0.6%。

同时,在推进高质量发展过程中,我市依然面临一些困难和挑战。一是经济微观主体活力不足。二是产业核心竞争力偏弱。三是风险隐患有待化解。但总体来看,我市发展有利条件多于不利因素、机遇大于挑战,黄河国家战略、中部地区崛起、郑州都市圈等战略持续赋能,交通枢纽优势、产业基础优势、人力资源优势充分彰显,仍处于可以大有作为的重要战略机遇期,保持经济稳中向好、长期向好具备许多发展优势和基础条件。

二、2024年经济社会发展的总体要求和主要预期目标

2024年是中华人民共和国成立75周年,是实现“十四五”规划目标任务的关键一年,也是郑州国家中心城市现代化建设的突破之年,推动经济社会发展任务艰巨、责任重大。做好2024年经济工作,总体要求是:以习近平新时代中国特色社会主义思想为指导,全面贯彻党的二十大、二十届二中全会和中央经济工作会议精神,落实省委十一届六次全会暨省委经济工作会议和市委十二届五次全会暨市委经济工作会议部署,坚持稳中求进工作总基调,完整、准确、全面贯彻新发展理念,围绕“当好国家队、提升国际化,引领现代化河南建设”总目标,全面开展“三标”活动、深入推进“十大战略”行动和“十大建设”工程,聚焦“四高地、一枢纽、一重地、一中心”和郑州都市圈建设,奋力推动高质量发展、创造高品质生活、提升高效能治理,确保整体工作上台阶、重点工作争一流,加快国家中心城市转型发展步伐,推进中国式现代化建设郑州实践迈出更大步伐,为全国全省大局作出新的更大贡献。

2024年的经济社会发展主要预期目标是:地区生产总值增长7%左右,固定资产投资增长8%以上,规模以上工业增加值增长9%以上,建筑业总产值增长10%以上,社会消费品零售总额增长8%以上,一般公共预算收入增长3%以上,全社会研发投入强度达到2.8%,城镇新增就业12.65万人,城镇调查失业率5.5%左右,居民人均可支配收入与经济增长同步,进出口总值平稳增长,居民消费价格涨幅3%左右,节能减排降碳完成国家和省定目标。

三、2024年国民经济和社会发展主要任务和措施

2024年,将持续深入贯彻党中央和省、市决策部署,全面落实经济工作的总体要求,把握和处理好速度与质量、宏观数据与微观感受、发展经济与改善民生、发展与安全的关系,抓住一切有利时机,利用一切有利条件,努力以自身工作的确定性应对形势变化的不确定性,不断巩固和增强经济回升向好态势,持续为郑州国家中心城市建设蓄势增能,推动中国式现代化郑州实践取得更好成效。

(一)聚焦科技创新引领,着力培育转型发展新动能新优势

深入实施创新驱动发展战略,全面释放创新活力,推动创新创业和人才培养,强化企业科技创新主体地位,打造一流创新生态环境,为经济高质量发展不断注入新的动能与活力。

一是打造高能级创新平台体系。积极推进中原科技城智慧产业园等“四梁八柱”项目和人工智能产业总部基地等23个产业园区建设,为中原科技城“三合一”融合发展提供空间载体。重点抓好超短超强激光实验装置、智能传感器(MEMS)中试平台大科学装置等科技基础设施建设。加快中国现代农业联合研究生院等新型研究型大学建设,争取北京大学、华中科技大学一流研究院尽快签约,加快已签约的上海交通大学等一流大学研究院尽快落地。抢抓国家重点实验室优化重组机遇,争取新建重点实验室、工程研究中心、技术创新中心、企业技术中心等省级以上创新平台100家,依托嵩山实验室、龙湖现代免疫实验室等省级实验室,聚焦前沿实施一批专项攻关项目、形成一批科研成果。支持黄河、墨子等4家实验室开业运营,推动中电科国家空间信息技术创新中心落地,加快北科生物等重大项目建设,力争引进重大项目50个,总投资2500亿元以上。强化郑州与济南、青岛、洛阳联动,提升创新策源能力,争创以郑济青洛为核心的鲁豫国家区域科创中心。

二是增强创新主体活力实力。全面推广龙子湖智慧岛“双创”模式,新建成小微企业园40个、总数达到160个,入驻企业1.5万家。深入实施高新技术企业培育倍增计划,扶持“双百”企业加速成长为瞪羚企业、专精特新企业、“隐形冠军”企业、独角兽企业,力争新认定高新技术企业1000家,入库国家科技型企业8000家以上,万人高价值发明专利拥有量突破11件。充分发挥郑州技术交易市场作用,完善科技成果转化政策体系,争创国家科技成果转移转化示范区,争取全市技术合同成交额突破800亿元。

三是构建人才集聚雁阵格局。落实“郑聚英才计划”,培养造就规模宏大、结构合理、素质优良的人才队伍。加快培育一批优秀青年专业技术人才。突出抓好“专业技术人才”和“技能人才”两支队伍,持续开展“百企百站引博行动”,力争引进培育创新创业团队50个、支持优秀青年人才项目60个,引进博士及以上优秀青年人才1000名,培养优秀数字人才1万名,累计引进院士25名以上。深入实施青年创新创业行动,力争20万名大学生来郑留郑创业就业。做好2024年郑州市引进外国专家和人才国际化培养项目申报评审工作,实施市级引智项目30项以上,全职引进外国人才200人以上。高标准筹办第三届全国职业技能大赛,提升“人人持证、技能河南”建设质效,完成各类职业技能培训25万人次,新增技能人才22万人,新增高技能人才16.8万人。

四是加快营造开放创新生态。推进职务科技成果权属改革,探索“先赋权后转化”的职务科技成果赋权机制和模式。加速构建中原科技城、郑州高新区大学城、新郑龙湖高校院所协同创新机制,推动重大科技基础设施、重大科研仪器平台、科技数据等开放共享。推进环龙子湖大学城孵化载体建设,打造“众创空间—孵化器—大学科技园”全链条孵化培育体系。支持产业研究院、重点企业与高校、科研院所合作开展关键共性技术攻关,推动优势领域创新联合体全覆盖、科研成果就地转化。优化政府投资基金管理运营机制,提升国家中心城市基金规模至300亿元,推动10亿元天使基金、200亿元母基金加速落地,构建不低于1000亿元产业基金群,用好“郑好融”“郑科贷”平台,健全投保贷一体化科技金融服务体系,重点支持种子期、初创期的科技型企业成长。健全“揭榜挂帅”“PI制”(项目负责人制)等科技项目管理机制,加强知识产权保护。高水平、高标准筹办嵩山科学论坛,建好用好嵩山科学教育基金会,提升郑州创新的话语权和影响力。

(二)聚焦新型工业化,着力构建现代化产业体系

坚持以新型工业化为主导,推动传统产业转型升级、战略性新兴产业发展壮大、未来产业抢滩布局,培育新产业、新模式、新动能,加快形成新质生产力,促进数字经济与实体经济深度融合,建设以实体经济为支撑的现代化产业体系。

一是分类分级培育产业链群。实施制造业重点产业链高质量发展行动,统筹抓好20条制造业产业链建设,力争工业投资增长20%以上,工业增加值占GDP比重达到28%以上,争创国家首批新型工业化示范区。推动新兴产业补链强链。实施新兴产业规模倍增工程,重点培育一批千亿级现代化产业链,工业战略性新兴产业占规上工业比重持续稳定在50%以上。聚焦建设“新能源汽车之城”,加快比亚迪、上汽、宇通、一汽等企业项目投产达效,力争新能源汽车产量超过70万辆,带动汽车产量突破140万辆,汽车产业产值增长60%以上,产业集群规模达到4000亿元。聚焦建成电子信息万亿级产业集群,统筹“芯、屏、网、端、器、用”全链条联动发展,围绕超聚变、紫光智能工厂、智能传感器(MEMS)中试平台等项目延链拓链,支持富士康“3+3”战略产业转化落地,力争全年规上电子信息产业集群规模达到7000亿元。聚焦打造“钻石之城”,按照“一核心三基地”布局,推动郑州高新区、郑州经开区、荥阳市和郑州航空港区超硬材料产业联动发展,支持三磨所承担国家超硬材料强链任务,推进四方达年产70万克拉功能性金刚石产业化项目、郑钻超硬复合制品项目加快建设,打造全球高性能超硬材料及制品生产基地。壮大空心玻璃微珠材料产业,加快推进荥阳圣莱特二期等项目建设。以中原医学科学城建设为带动,加快推进正大天晴药业项目、安图生物体外诊断项目等,谋划对接北京伊斯康生物医药研发中心、迈胜医疗全球总部基地等重点项目,不断巩固生物医药产业优势。推动未来产业建链成链。争创国家未来产业先导示范区。以推进建设国家新一代人工智能创新发展试验区为引领,以中原科技城为核心区,规划建设国际化人工智能产业园,建设具有全国影响力的人工智能创新策源地,推动人工智能在智能制造、新材料、元宇宙、大健康、文化创意、网络安全、自动驾驶等领域产业化发展。加速推进氢能电解槽、甲醇裂解制氢设备研制,支持高压储氢、液态储氢等多种储运技术装备和加氢机、控制阀组等加注设备推广应用,促进燃料电池发电机、轻型载具氢动力应用装备投资落地,加快推动郑汴洛濮氢能走廊郑州节点建设,力争全年推广氢燃料电池汽车800辆,规划建设加氢站55座。聚焦打造“量子之城”,加快建设中原量子谷,推进量子通信、量子计算重大研究测试平台建设,参与国际、国内量子信息领域标准制定。聚焦打造全国领先“卫星+”产业发展高地和创新应用标杆城市,加快河南航天智能制造产业园、人民星云卫星大数据产业基地等项目建设,推动中电科27所空间信息泛在牵引网络工程、北斗伏羲低空智联网等重点项目落地。聚焦打造“中国元谷”,以元宇宙产业园为载体,聚焦数字孪生、虚拟仿真、虚拟硬件等领域,引育壮大一批元宇宙产业。推动传统产业延链升链。加快现代食品产业转型升级,大力推进蜜雪冰城全球总部、锅圈供应链制造超级工厂等项目建设,带动更多食品企业总部入驻郑州;支持惠济区打造“一园一港”现代食品产业园区,依托千味央厨、三全食品、锅圈食汇等骨干企业,抢占预制菜新赛道,力争现代食品产业增长10%。做大做强装备制造产业集群,加快中电装“1+3+3”战略布局,推进许继电气、平高集团业务尽快开展;加快推进郑州卫华研发中心及中试基地项目,打造卫华集团郑州总部、研发中心;支持中铁装备产业园、郑煤机智能制造示范基地及研发中心项目建设,打造国内领先盾构装备及煤矿综采装备生产基地。依托巩义市先进制造业开发区,建设世界级铝及铝精深加工和终端制品基地,加快义瑞新材料绿色新型铝合金项目、恒通新材料高精铝项目建设;推进泛锐熠辉年产60万平方米热防护隔热材料项目落地开工。加快推进郑州意达陶年产7万吨定型耐火材料和4万吨不定型耐火材料项目建设。

二是做大做强数字经济。以“补短板强弱项,适度超前布局”为导向,数实融合助力产业转型,加速汇聚新质生产力。抢抓“东数西算”战略机遇,围绕打造“算力之城”,制定实施算力网发展规划和三年行动计划,加快推动国家超算互联网核心节点建设工程、中国联通人工智能算力中心、华润人工智能算力中心等重点项目建设,巩固提升“存全球、算全球”基础能力,中部地区第一张城市算力网初步建成。加快推进算力项目产业招引和国家超算互联网总部基地建设、先进计算产业园区基地建设;以超聚变为基础,打造以华为昇腾芯片为主的算力芯片生态系统;发挥国家超级计算郑州中心优势,统筹推进城域网络架构优化,推动算力调度和定价交易,建设国家算力经济高质量发展先行区。以河南省新型智慧城市建设试点市为契机,加快推进城市大脑项目建设。全面推进中国(郑州)智能传感谷、国家区块链发展先导区建设,争创特色型中国软件名城、国家数据安全产业园。继续开展“智改数转”行动,广泛应用数智技术、绿色技术,新增20个省级以上智能工厂(车间)、5个省级工业互联网平台,推动实施100个以上智能化改造项目,累计完成1000家规上制造业企业数字化转型诊断。确保全市数字经济增速保持在15%左右,数字经济生态体系逐步完善。

三是构建优质高效服务业新体系。优化地方金融生态,引导金融机构加大对科技创新、绿色转型、普惠小微、数字经济等方面的支持力度,加快国家区域性金融中心建设,力争本外币存贷款余额达到7万亿元,同比增长6%以上,保费收入突破700亿元,新增上市挂牌企业10家以上,金融业增加值占GDP比重稳定在11%左右,国家区域性金融中心综合实力稳居全国前十。积极引进国内外知名现代物流和供应链企业,在郑设立总部或区域总部、分拨中心、运营中心。新培育A级物流企业10家以上,新增全国星级冷链物流企业1家,争取中国邮政航空第二基地落地郑州,新晋国家示范物流园区1个。着力推动家政服务业提质扩容“领跑者”行动,积极培育员工制家政企业,大力推进家政进社区。落实《郑州市人民政府办公厅关于印发郑州市打造设计之都中长期规划(2023—2035年)和郑州市建设“设计河南”先行区行动方案(2023—2025年)的通知》(郑政办〔2023〕47号),争创具有国际影响力的设计之都。大力发展会展经济,加快中原国际会展中心、国际文化交流中心、中央文化区文化交流中心等展馆建设,谋划建设国际会展中心二期,力争可供展览面积达到20万平方米,举办展览200场,展览总面积300万平方米,扶持壮大自主品牌展会,举办好世界传感器大会、郑州全国商品交易会、中国(郑州)国际期货论坛等国际性展会,积极打造国际会展名城。

四是稳步发展都市型现代农业。坚持稳产保供,确保全年粮食播种面积稳定在446万亩以上,粮食总产29亿斤以上,严格落实“菜篮子”市长负责制,稳定蔬菜播种面积,提升畜禽产品和水产品稳产保供水平。坚持科技兴农,谋划郑州农业农村智慧大脑,加快推进农业科创中心和现代农业科技示范园基地、蔬菜科技示范基地“一中心两基地”建设,实施种业振兴行动,全力助推金苑种业、金博士种业IPO(首次公开募股)上市。坚持产业富农,创建农业产业强镇2个、一村一品示范村镇3个、全国休闲农业与乡村旅游精品园区5个,加快实施牧原生猪养殖等9个现代农业项目建设。

(三)聚焦扩大内需战略,着力推动消费投资相互促进良性循环

坚定实施扩大内需战略,培育完整内需体系,全面激发消费潜能,积极培育新的消费增长点,不断扩大投资效益,发挥好政府投资带动放大效应,推动供需在更高水平上实现良性循环。

一是抓实重大项目谋划建设。加强项目谋划储备,2024年谋划储备项目3800个,总投资3.8万亿元,年度计划完成投资4968亿元,力争全年完成5200亿元。加大项目资金争取和筹措力度,结合新增中央投资、地方政府专项债券、中央预算内投资、省基建投资等项目申报、集中攻坚等契机,增大储备存量。做好2024年各批次和2025年提前批专项债券项目谋划、申报等工作;做好REITs(基础设施领域不动产投资信托基金)项目推进,进一步加大保障性租赁住房等领域的REITs项目梳理选报力度,争取高新产业园项目成功发行,争取更多项目进入国家试点项目库。滚动开展“三个一批”项目建设活动,确保签约率、开工率、达效率位居全省前列。持续做好2024年全市项目集中攻坚行动,聚焦加快项目建设进度、提速项目前期工作、争取政策资金支持、保障项目建设要素等方面,推动协鑫集团新能源储充产业集群项目、华润中原超级总部基地等重大产业项目尽早开工。统筹加快铁路、机场、公路、能源、水利等领域重大基础设施项目建设,加大陇海外绕线工程大机检修基地、薛店铁路物流基地、高速公路“13445”工程等项目督导推进力度,保持重大基础设施项目接续开展、压茬推进态势。

郑州:积极打造5000亿级新能源及智能(网联)汽车产业集群

二是持续激发和释放消费潜能。高标准编制《郑州市国际消费中心城市建设专项规划》《郑州市商贸业建设发展专项规划》,实施标志性消费场景改造提升,增强高铁东站、花园路等高端商圈和特色商业街区消费场景影响力,常态化招引全球前30名高端商业综合体运营商、前50名国际奢侈品牌,推进正弘坊、银泰商业中心等7个大型商业综合体建设。着力稳定大宗消费,加快释放汽车消费潜力,加大新能源汽车推广应用力度,不断优化汽车消费环境,鼓励特定领域及高排放老旧机动车提前报废更新,加快汽车换代更新,促进汽车消费升级。支持大型零售企业、品牌连锁企业和电商平台企业向县、乡(镇)、村下沉布局设点,完善农村商贸流通网络布局,促进精品百货、品质家居、新能源汽车等优质工业品下乡进村。培育夜经济消费热点,持续开展“醉美·夜郑州”消费季活动,打造3—5个夜间消费集聚区,培育具有郑州特色、独特标识、多业态融合发展的夜消费场景,营造“深夜不打烊”的多元化消费场景。提升商圈智慧化水平,推动二七商圈建设全国示范智慧商圈、万象城创建全国示范智慧商店,鼓励传统商业消费渠道、流量、信息、数据的智能融合,探索老旧商业“焕新”改造路径和方法。大力发展数字消费,支持线下实体店数字化转型,与消费者建立全渠道、全天候互动,吸引消费者进店。开展“平台销售+直播带货+短视频”全渠道矩阵营销,充分发挥直播电商全天候带货特点,引导企业开拓“线下打烊、线上开播”新运营模式。积极培育绿色消费市场,健全绿色产品生产和推广机制,鼓励电商平台和商场、超市等流通企业在大型促销活动中设置绿色低碳产品专场。加快构建国际化旅游公共服务体系,推进二砂文创园、芝麻街双创园等工业主题旅游示范项目建设,全力打造沿黄河、嵩山、伏羲山近郊乡村旅游。以只有河南·戏剧幻城、电影小镇、方特、海昌公园等主题公园为载体,打造中国幻乐之城,高质量承办中国国内旅游交易会、全省文旅文创发展大会,持续拓展印度尼西亚、马来西亚等东南亚人口大国游客来源地市场。力争旅游接待1.7亿人次、境外游客突破75万人次、旅游总收入突破2000亿元。

三是大力抓好招商引资。推动形成“1+3+4+16+N”招商新格局,落地2—3家央企子公司或头部企业项目。围绕智能终端、新材料、装备制造等20个重点产业,大力开展产业链招商、以商招商,深化与欧美、东盟、日韩等境外重点地区合作,推动与特斯拉、美高梅集团、益瑞石集团等欧美头部企业合作项目进展,常态化对接东盟秘书处、联合国工业发展组织、匈牙利出口促进局、柬埔寨国家航空有限公司等在郑国际组织机构,加强对国际资源的梳理整合,力争促成落地1—2个国际合作项目。办好中国河南国际投资贸易洽谈会、黄帝故里拜祖大典、国际产业投资合作系列活动·河南站等主场重大活动,利用中国国际进口博览会等经贸活动,引进一批高质量项目,力争新签约项目总额8000亿元,新开工项目投资总额5800亿元、实际使用外资增长6%。

四是促进民营经济发展壮大。扎实落实“两个毫不动摇”,充分激发经营主体的内生动力和创新活力。印发实施《郑州市关于促进民营经济发展壮大的若干举措》,引导和鼓励民营企业建立健全现代企业制度,推动民营企业高质量发展。聚焦市场主体需求,调整完善助企纾困政策,持续落实好减税降费政策,强化涉企收费治理,用好“亲清在线”“免申即享”和问题直报平台,确保问题解决率和满意度保持在97%以上。深入推进“万人助万企”“郑州企业家日”“优秀企业家领航计划”等活动,积极开展产销、产融、用工、产学研等“四项对接”活动200场以上。做好民间投资相关工作,深入贯彻《国务院办公厅转发国家发展改革委、财政部〈关于规范实施政府和社会资本合作新机制的指导意见〉的通知》(国办函〔2023〕115号),充分利用好政府和社会资本合作新机制,进一步深化基础设施投融资体制改革,支持社会资本参与新型基础设施等领域建设,切实激发民间投资活力。持续做好民间投资监测分析,扎实开展面向民间投资项目推介活动,加快项目审批、要素保障,加强与金融机构对接,争取更多资金支持民间投资项目建设。新增“四上”企业1600家、省级“专精特新”企业300家以上,市场主体稳定在200万户以上。

(四)聚焦提升城市功能品质,着力推动规模扩张向内涵提升转变

坚持内涵式、集约型、绿色化城市发展道路,强力推动城市迈向高质量发展、实现高水平治理、创造高品质生活,着力打造充满活力、具有人文魅力的现代化国际化省会城市。

一是加快转变特大城市发展方式。加快编制完成《郑州市转变特大城市发展方式实施方案》,探索城市由规模扩张向内涵提升转变的方法、路径和措施,持续抓好“三大工程”。加快推进保障性住房规划建设,逐步完善保障性租赁住房和人才公寓配套政策,筹集保障性租赁住房1.5万套(间)、人才公寓2万套(间),分配人才公寓2万套(间),建设配售型保障性住房3700套。大力推进保交楼工作,加快项目建设交付,确保实现剩余1.9万套专项借款项目全部交付,非专项借款项目交付4.2万套以上。稳步推进城中村改造,全力争取银行专项贷款、城中村改造专项债、专项补助等渠道资金,把城中村改造与征收安置问题项目整改一体谋划,力争新增建成安置房1232万平方米、货币化安置1328万平方米,扎实推进剩余1405万平方米安置房建设,实现安置房建设任务大头落地,列入省台账的403个房屋征收安置问题项目9月底前全部整改销号;统筹推进城镇开发边界内剩余城中村改造,全力“消存量、控增量”。积极推动“平急两用”公共基础设施建设,印发实施《郑州市“平急两用”公共基础设施建设总体实施方案》,加快完善“平急两用”公共基础设施建设政策体系,推动编制“平急两用”公共基础设施建设专项规划,选择一批条件成熟的项目向金融机构推荐,加快推进总投资约593亿元的111个项目落地,探索可复制可推广的实施模式。

郑州:积极打造5000亿级新能源及智能(网联)汽车产业集群

二是持续提速城市更新。突出城市规划,加强城市设计,在郑州南站、中央文化区(CCD)北部片区、河南音乐学院等重点地区,建造一批具有国际范、中原韵的现代化“地标性”经典建筑群。加快制定城市更新行动计划,绘制我市城市更新“路线图”。加大项目挖掘推进力度,新入库金水区金水北部活力片区等50个项目,开工建设郑东新区中国粮谷等50个项目,完成年度投资1500亿元。力争中原区国棉三厂示范区、管城回族区亳都古巷开街运营,二七区粮二库项目库区完成拆迁、米房文化时尚创意园建成开放。

郑州:积极打造5000亿级新能源及智能(网联)汽车产业集群

三是增强城市综合承载能力。完善主城区快速路网系统,加快推进渠南路快速通道工程、农业路西延等在建项目,开工建设南三环东延、中州大道南段等前期项目。加强区域间互联互通,加快推进新龙路、迎宾东路等在建项目,开工建设紫荆山路—长江路组合立交等前期项目。完善安置房及学校周边配套,建成宇通路等道路10条以上,开工建设站北路等道路10条以上。开展郑州南站地下空间预留工程前期工作。加速城市防汛基础设施改造提升,疏挖排水管网及现状明沟淤堵段1200公里。加快“引热入郑”和水气热“一体化一张网”建设,新建改造供水管网85公里、燃气管网102公里、供热管网31.5公里,新发展天然气用户8万户,新增集中供热面积400万平方米。

四是提升城市精细化管理水平。纵深推进“郑路平”专项行动,完成道路中小修50万平方米。常态化开展停车序化、违法建设整治、施工围挡治理、户外广告规范、生活垃圾分类管理等工作,有效解决“有路无灯、有灯不亮”及其他灭灯问题,确保主干道亮灯率98%以上,次干道、支路亮灯率96%以上,道路照明设施完好率96%以上。盘活整合停车资源,建成公共停车泊位10万个以上。强力推进公园游园和道路绿地建设,新建绿地面积300万平方米、公园游园30个、道路绿化50条。完成营造林3.28万亩,创建省级森林城市1个、建设森林乡村50个。

五是有效推进乡村全面振兴。提高乡村公共服务便利度,加快建设乡镇“三农”服务区域中心,开展县、乡、村公共服务一体化示范,推进实施481条村庄道路。持续推进“四美乡村”“千万工程”示范村创建,巩固提升23个和美乡村示范村建设成果,新启动10个示范村建设。巩固拓展脱贫攻坚成果,完善巩固脱贫攻坚成果长效机制,加强防止返贫动态监测,科学谋划农村产业体系和生产力布局,实施特色种养业提升行动,推广“龙头企业+合作社+脱贫户”帮带模式,重点抓好总投资10.1亿元的5个续建项目和2个新建项目建设,加快推动扶贫产业向特色产业、优势产业、致富产业转变,巩固提升“两不愁、三保障”,坚决守住不发生规模性返贫底线。

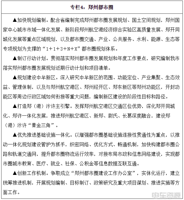
(五)聚焦引领区域融通,着力推动都市圈一体化发展

坚持集约高效和高质量发展,构建“主副协同、区域统筹、圈层一体”的区域发展新格局,加快建成具有国际影响力的现代化都市圈。

一是提升交通基础设施互联互通水平。高起点谋划建设中牟新区、兰考郑开同城化特别合作区,构建以郑州为中心“半小时通勤圈”,加快建设“米+半环+一网”多层次轨道交通网,推动干线铁路、城际铁路、市域铁路、轨道交通“四网融合”。加快构建“三环十纵十横六联”高速公路网,打造京港澳、连霍高速公路“一轴两翼”复合通道,拉大城市框架,提高辐射力和带动力。加快推进陇海路东延、国道343等郑港融城项目,争取尽快开工建设。重点抓好平安大道、郑开大道智能化改造等郑开同城项目。谋划推进郑州市域铁路S2线和T1、T3低运量轨道交通项目建设。

二是推动产业协同发展。重点围绕建设电子信息、汽车、装备制造、文创文旅等高质量发展产业带,积极打造都市圈万亿级高端装备产业集群和新一代信息产业集群、5000亿级新能源及智能(网联)汽车产业集群、生物医药产业集群、现代食品产业集群和国际知名文化旅游目的地。大力推进郑(港)汴许核心引擎建设,加速构建支撑都市圈功能布局优化的主骨架和促进产业链式发展的主平台。加快推进中原之光、中国中铁智能化高端装备产业园、郑州航空港兴港新能源产业园动力电池、郑州光力半导体智能制造产业基地等项目。协同共促中原科技城、中原医学科学城、中原农谷“三足鼎立”创新发展格局成势发力,合力共建郑开汽车、郑洛先进材料、许港精密制造、郑新高技术、郑焦智造、郑漯现代食品等重点产业带。

三是强化公共服务协同共享。加强都市圈城市间重点公共服务领域政策协调,逐步建立多市统一、有效衔接的基本公共服务制度。推进郑州都市圈毗邻城市客运班线公交化运营改造,抓好城乡交通运输一体化示范创建,推进“交通运输+文旅”融合发展。持续推进教育、医疗、就业、社保、公积金等信息互联互通,全面推广以社会保障卡为载体的居民服务“一卡通”,不断拓展社会保障卡在政务服务、就医购药、养老助老等方面的应用。

郑州:积极打造5000亿级新能源及智能(网联)汽车产业集群

(六)聚焦激发经济活力,着力推动更深层次改革和更高水平开放

坚持依靠改革开放增强发展内生动力,统筹推进深层次改革和高水平开放,不断解放和发展社会生产力、激发和增强社会活力,以制度型开放为引领,打造对外开放新高地。

一是建设国际化现代化综合交通枢纽。印发实施《郑州市现代综合交通运输体系和枢纽经济发展规划(2023—2035年)》。推动高铁网规划向“十二向”跃升。持续推进国家综合货运枢纽补链强链工作。全面推进新郑机场三期扩建工程开工建设;加大陇海铁路综合技术改造工程后续手续办理、征迁改造等协调工作;推进新建郑州南站及相关工程全面开工建设,确保焊轨基地拆迁还建工程建成投用;推动郑州—中东地区航空“双枢纽”建设。推广复制“郑州—卢森堡”合作模式,2024年力争开通国际客货运航线5条,完成旅客吞吐量2600万人次,国际地区客运吞吐量达到30万人、货邮吞吐量达到65万吨。建设中欧班列(郑州)集结中心示范工程和国家陆港型物流枢纽,做强欧洲、中亚线路,拓展RCEP东盟区域辐射范围,力争国际直达线路达到25条、开行中欧班列3000班次以上。培育和壮大郑州集装箱铁水联运市场,加快打造郑州无水港,力争海铁多式联运到发集装箱4万标箱以上。持续培育“网购保税+线下自提”新模式(O2O),打造千亿级跨境电商产业集群,办好第八届跨境电商大会,2024年实现跨境电商交易额完成1300亿元以上。

二是着力扩大制度型开放。制定自贸试验区郑州片区提升战略实施方案,出台“全域自贸”第二批创新举措,打造“丝路自贸区”,申建自贸试验区空港新片区。用好国家、省、市各级外经贸发展专项资金,提升“外贸贷”和出口退税资金池金融服务,帮助外贸企业解决资金困难。以习近平总书记视察郑州提出“买全球卖全球”“建成连通境内外、辐射东中西的物流通道枢纽”重要指示十周年为契机,深度融入国家高质量共建“一带一路”八项行动,支持企业在重点国家、重点地区和“一带一路”共建国家建设海外仓,争取“丝路电商”合作先进区落地郑州,积极申办中国—拉美企业家峰会、中欧班列国际合作论坛,高水平筹办中国—东盟人文交流年河南交流月活动,推动中国—匈牙利(郑州)国际合作与产业技术应用示范中心项目落地。

三是持续优化营商环境。聚焦全面实现“营商环境迈进全国第一方阵”目标,大力推进优化营商环境示范市建设。积极服务全国统一大市场建设,严格落实国家不当干预全国统一大市场建设问题清单,深入开展市场分割、地方保护等问题专项整治,加大整改落实力度并建立完善长效机制。持续强化数字赋能,加大在政务服务、监管执法等方面改革创新力度。巩固提升“一件事”改革实效,年底前新增企业、公民高频政务服务“一件事”30项,逐步实现全覆盖。持续扩大“免证可办”覆盖面,新增“免证可办”100项、累计达到600项;新增“跨省通办”事项100个。深化“都市圈通办”“同城通办”,实现“都市圈通办”高频事项20个、“同城通办”事项200个。巩固提升“15分钟便民服务圈”成效,为市场主体发展壮大提供市场化、法治化、国际化环境支持。

四是深化重点领域改革。深化开发区“三化三制”改革,完成开发区发展规划编制工作,加快推行开发区公司化运营,推动开发区高质量发展,扎实推进郑州高新区、郑州经开区扩区共建,确保郑州高新区、郑州经开区在国家同类开发区排名进入前20位,力争三分之一左右开发区进入全省先进行列,新增营业收入超5000亿元开发区1个,开发区工业增加值占全市比重超80%。深化国资国企改革,实施国企改革深化提升行动,加快优化国有经济布局。压缩市管企业管理层级,动态调整投资负面清单,聚焦主业主责,构建“一业一企一强”格局。深化分类监管、分类考核、分类核算,构建新型经营责任制,健全国资监管体制,增强监管效能。深化要素市场化改革,统筹资本、数据两个省级要素市场化配置改革专项试点建设,加快推进医保数据授权经营及相关场景建设。实施郑州市数据要素市场化配置改革行动计划,持续深化数智集团与中国电子、豫信电科合作,推动更多应用场景落地,年度数据交易额突破3亿元。深化农村综合改革,稳步推进农村“三块地”、农村金融、供销社等改革,完善商业性金融支农体制机制,健全农村集体产权交易体系,加快村集体经营性建设用地入市,持续做好闲置宅基地盘活利用。大力发展新型集体经济,培育百万元集体经济示范村20个以上,力争村级集体经济经营性收入20万元以上的村达到73%。同时,统筹推进机构改革、城市管理体制改革、医保改革等重点改革事项,着力破解深层次体制机制障碍。

(七)聚焦厚植绿色优势,着力加快美丽郑州建设

深入推进生态文明建设和绿色低碳发展,加快发展方式绿色转型,打造绿色低碳发展高地,实现人与自然和谐共生。

一是深入推进黄河国家战略。持续实施黄河流域生态保护和高质量发展核心示范区生态环境综合治理三年行动计划,全面开展黄河流域突出环境问题排查整治,积极发挥黄河数字化生态保护监测平台一期作用,强化黄河支流沿线排污监管。做好黄河流域生态保护修复治理、郑州市黄河中游国土绿化试点示范项目前期工作,积极推进黄河生态屏障带建设,继续推动《黄河郑州段滩区和邙岭生态专项规划(2021—2035年)》落地实施,着力推动核心示范区建设取得明显成效。加强黄河滩区生态建设,打造黄河流域国土绿化样板。

二是加快建设新型能源体系。加强资源节约集约循环高效利用,提高能源资源安全保障能力。积极谋划光伏、风电、地热、储能等新能源项目,争取光伏发电新增并网装机规模50万千瓦、纳入省开发方案风电项目20万千瓦。加快推进外电入郑工程,加快建新变、中牟变等4座500千伏变电站建设,争取引入外电250亿千瓦时。加快推进巩义后寺河抽水蓄能等项目建设,争取登封大熊山和荥阳环翠峪抽水蓄能项目尽快开工建设。推进储能新技术应用,加快推进巩义市50兆瓦和郑东新区150兆瓦等2个独立共享储能项目建设。加快充电设施、氢能产业和储能产业布局,规划建设加氢站55座。推动网约出租车和城市货运配送车辆新能源替代,加快氢燃料公交车推广。

三是稳妥推进“双碳”工作。持续推进绿色低碳转型战略,积极稳妥推进碳达峰碳中和,促进“两高”行业转型升级,力争六大高耗能产业占规上工业增加值比重稳定在28%以下。推动煤炭转型绿色高效发展,推进30万吨/年以下煤矿分类处置,优化煤炭生产结构,煤炭年产能稳定在3900万吨左右。建立健全碳排放核算统计体系,探索能耗双控向碳排放双控转变机制。努力争创国家碳达峰试点、减污降碳协同创新试点、国家气候适应型试点城市,加快国家废旧物资综合利用重点城市和省级碳达峰试点建设。

四是持续打好污染防治攻坚战。全面做好中央环保督察反馈问题整改,逐条制定整改方案,严格销号管理,切实提升生态环境保护水平。持续深入打好蓝天、碧水、净土保卫战,加强PM2.5和臭氧协同控制,巩固退出全国168个城市“后30”成效。不断提升水环境质量,恢复水生态功能,确保国省市控断面稳定达标,城市集中式饮用水源地取水水质达标率100%,南水北调总干渠(郑州段)水质稳定达到Ⅱ类。到2024年年底受污染耕地及重点建设用地安全利用率保持100%。农村生活污水治理率达到70%以上,农村黑臭水体持续实现动态清零。全面推进“无废城市”建设,完成400个以上“无废细胞”创建,打造无废特大城市中原样板。

(八)聚焦民生保障改善,着力提升群众幸福感获得感

坚持尽力而为、量力而行,兜住、兜准、兜牢民生底线,确保重点群体就业稳定,提升更加优质的公共服务,着力解决好人民群众急难愁盼问题,持续增进民生福祉。

一是全力做好稳就业工作。强化稳岗扩岗政策支持,积极发展新就业形态,通过搭建线上就业平台、点对点就业服务等措施,加强劳务协作和信息对接,统筹做好高校毕业生、退役军人、农村劳动力等重点群体就业。落实支持青年就业创业政策措施。完善创业培训、担保贷款、孵化、服务“四位一体”扶持体系,力争发放创业担保贷款13.46亿元以上,大力促进创业带动就业,支持灵活就业健康发展。确保全年新增城镇就业12.65万人、农村劳动力转移就业2.68万人。

二是提升公共服务水平。创新城市宣传方式,积极参与“中华文化走出去”系列活动,加强与腾讯、抖音、B站、小红书等受众广泛的新媒体平台合作。持续开展“舞台艺术进乡村、进社区”“精品剧目演出活动”“戏曲进校园”等惠民活动。加快推进黄河博览馆、大河村国家考古遗址公园等骨干博物馆建设。加强医学高地建设,加快推进国家儿童区域医疗中心和国家创伤区域医疗中心建设,持续推进国家医学中心(中医类)协同申建和全国基层中医药工作示范市创建。办好人民满意的教育,加快推进100所领航幼儿园、78对幼小衔接实验区(校)工作试点,公办幼儿园在园幼儿占比43%以上;市区中小学新建10所,投用15所,新增学位2.7万个,持续推进13所高中阶段学校建设;继续支持郑州大学、河南大学“双一流”建设。完善群众体育赛事体系,办好第十二届市运会、中国郑州少林武术节等重大赛事,完成400块体育场地建设,新建智能健身驿站20个,提升社区“15分钟健身圈”达标率。建设郑州市数智体育公共服务平台,提升体育公共服务能力。

三是健全社会保障体系。织密扎牢社会保障网,健全分层分类的社会救助体系。持续实施全面参保计划,大力开展企业年金扩面行动,全面推进个人养老金制度,不断完善多层次、多支柱养老保险体系;高效落实各类惠企利民政策,推动参保人数稳步增长、覆盖范围持续扩大,做好“郑州医惠保”惠民工程。加快完善生育支持政策体系,发展银发经济,推动人口高质量发展,推进养老服务体系建设,全市养老托老床位数达到6.6万张;积极推动儿童友好城市建设,加快推进儿童友好街区和市政道路适儿化改造;持续实施普惠托育服务专项行动,力争每千人口拥有3岁以下婴幼儿托位数达到4.8个。扎实推进低保等社会救助提质增效,全力做好保供稳价工作。

(九)聚焦本质安全提升,着力以高水平安全保障高质量发展

坚持高质量发展和高水平安全良性互动,全面提升本质安全水平,深化源头治理,防范化解矛盾风险,不断提升社会治理效能,夯实社会和谐稳定基础。

一是防范化解重点领域风险。加强房地产市场监测分析,开展商品房促销活动,带动商品房销售增长,提振市场预期。继续开展青年人才团购商品房活动,引导企业开展特价房、折扣营销等各类促销活动,助力商品房销售。强化商品房预售资金监管,积极推进商品房现房销售试点改革。强化重点头部房企调度,帮助房企纾困解难。力争全年完成商品房销售1200万平方米。全面梳理政府法定债务、政府隐性债务、政府拖欠企业账款、平台公司及城投类企业各类地方债务情况,高质量编制“1+6”化债方案。推动企业建立“631”债务偿还机制,谋划好到期债务本息接续偿还的具体措施。积极争取中央再融资债券、隐性债务风险化解试点、新增债券偿还政府拖欠企业账款、金融支持债务风险化解等政策,严防新增违法违规举债,守住不发生系统性风险底线,增强财政可持续性,兜牢基层“三保”底线。

二是不断提升防灾减灾救灾能力。深入贯彻落实住建部“一年一体检,五年一评估”要求,全面开展城市体检评估工作。巩固提升灾后重建工作成效,深入开展“大起底、大排查、大整改、大提升”专项行动,紧盯在建项目加强调度,紧盯审计问题抓好整改,紧盯验收管护做好收尾保障,力争省、市规划项目2024年上半年全部完工,竣工验收合格率100%,确保全部任务圆满完成、国家验收顺利推进。完善应急保障体系,加强指挥专网链路、城市安全风险监测预警平台等应急系统应用。完善市、县、乡三级物资储备体系,确保满足各地启动Ⅲ级救助应急响应需求。加快推进郑州市以水灭火设施设备建设等重大项目落地建设,实施自然灾害应急能力提升工程,提升救援装备、监测预警保障水平。加强天气雷达、智慧气象和基层气象防灾减灾能力提升工程建设,充分发挥气象预警先导作用。

三是守好安全发展底线。实施安全生产治本攻坚三年行动(2024—2026年),进一步深化重点行业领域安全生产专项排查整治。加大新领域、新业态安全生产监管,突出违规电气焊、违规用气、黑加油站、黑充气窝点治理,创造良好的安全生产环境。鼓励引导企业应用“机械化换人、自动化减人、智能化无人”等科技措施,提升本质安全水平。加快安全生产治理体系和治理能力现代化建设,统筹抓好危化品、非煤矿山、消防、道路交通、建筑施工、食品药品安全管理等工作,坚决防范重特大安全事故发生。抓好社会稳定,推进信访问题妥善化解,持续开展信访问题源头治理三年攻坚行动,落实“13710”工作机制和首接首办责任,加强日常跟踪督办,努力提升一次性化解率和群众满意率。发挥智慧信访平台数据统计、热点分析作用,全面加强情报预警、联防联控,及时处置热点问题,正确回应社会关切,主动化解矛盾纠纷。