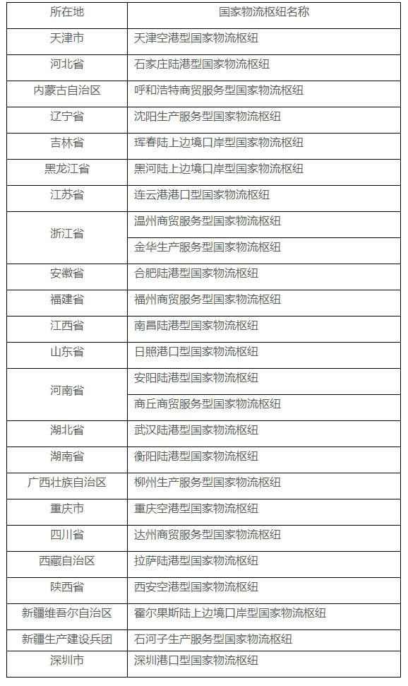
电车资源获悉,近日,国家发展改革委发布“十四五”首批国家物流枢纽建设名单。将25个枢纽纳入“十四五”首批国家物流枢纽建设名单。其中东部地区8个,中部地区6个,西部地区8个,东北地区3个。目前,国家发展改革委

电车资源获悉,12月7日,上海市经济信息化委官网发布《关于开展2021年度上海市燃料电池汽车示范应用项目申报工作的通知》。按照《关于启动燃料电池汽车示范应用工作的通知》(财建〔2021〕266号)、《关于支持本市燃

近日,我们从互联网获悉,由广东省发改委制定的《广东省加快建设燃料电池汽车示范城市群行动计划(2021-2025年)

电车资源获悉,近日,国家发展改革委发布《关于做好近期促进消费工作的通知》。通知指出,支持开展新能源汽车下乡,通过企业让利、降低首付比例等方式,促进农村居民消费。加快贯通县乡村电子商务体系和快递物流配送

电电车资源获悉,1月18日,深圳市发展和改革委员会发布关于新能源汽车停车收费减免优惠有关事项的通知。通知中明确,2022年1月20日起,新能源汽车在实行政府定价(含政府指导价)管理的停车设施(含停车场和停车库,
